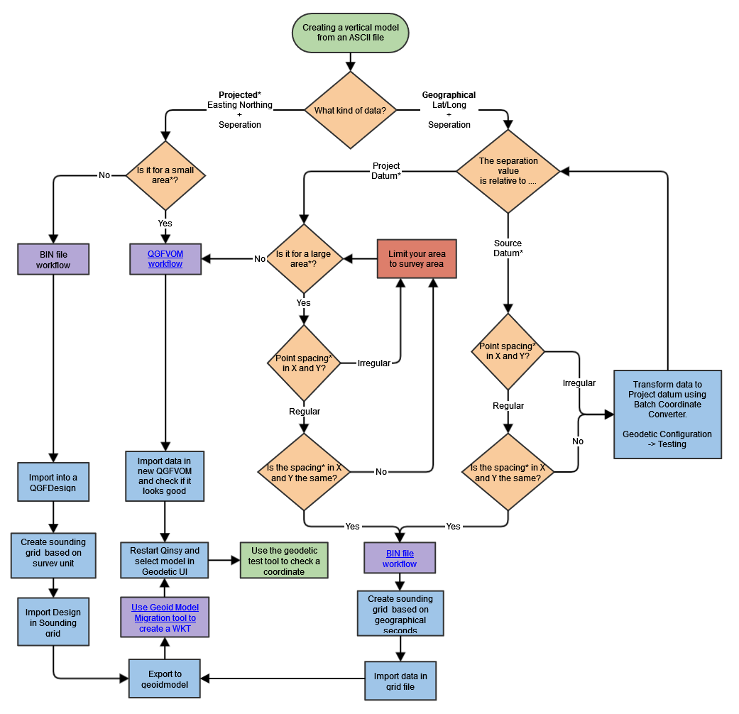
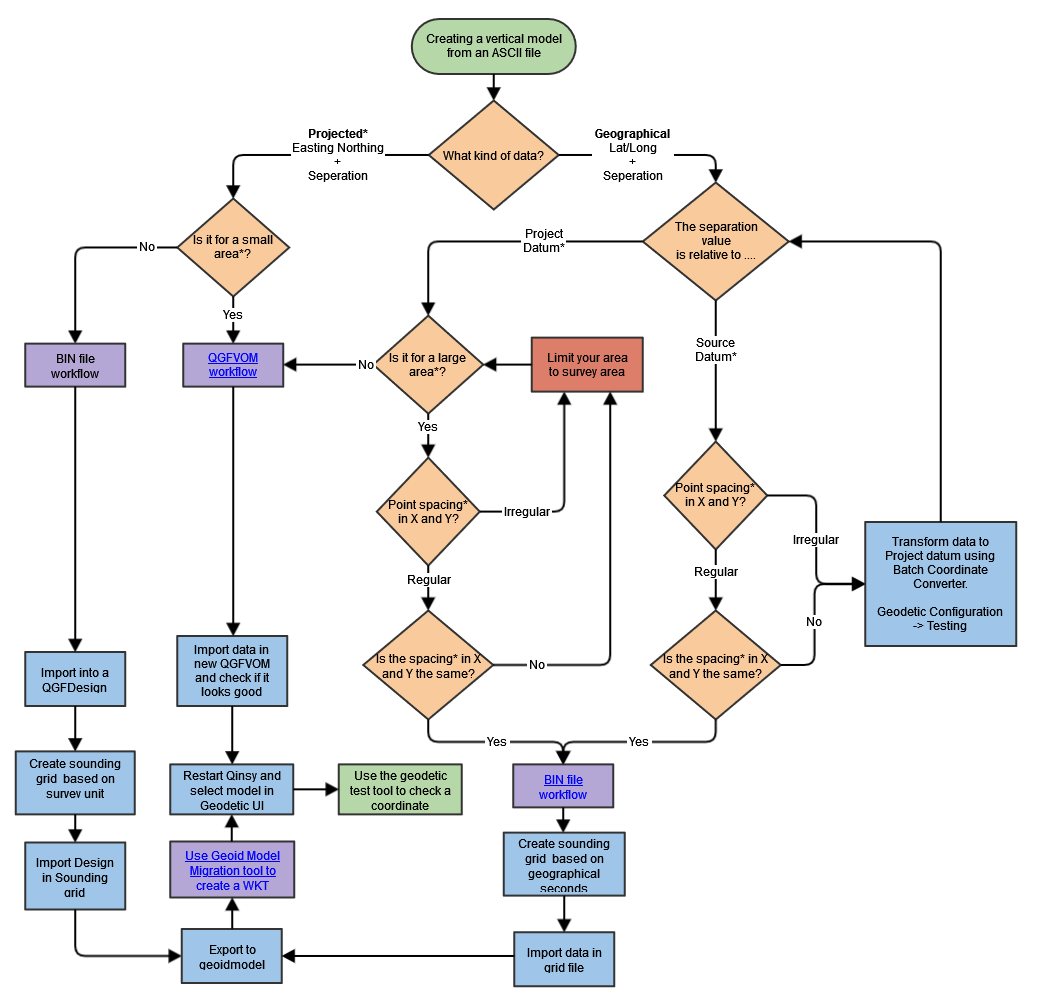
How-to Create a Geoid or Vertical Offset Model (VOM)
This How-to describes step-by-step how to create your own geoid model file or height level correction model and use it within Qinsy.
See Questions & Answers for more in formation.
Also for items with an asterisk *.
Related pages:
Questions & Answers
Subject | Question | Answer |
|---|---|---|
Projected | What is projected data? | We assume that this is projected on project datum and the separation value is also relative to project datum. |
Point spacing | What is regular and irregular spacing? | Irregularly spaced: Regularly spaced: |
What is meant by having a different spacing in x and y? | The data can be regularly spaced but still have a different spacing in X and Y. | |
Area size | What is a small area? | This is a bit tricky since it mostly depends on points in an area:
If the QGFVOM is larger than 15MB it is also a good indication that you might need to use either a smaller area or try the BIN workflow. |
Datum | What is Project datum and Source datum? | Example of geodetic setup: Project datum: ED50 |
Purple steps | What do they refer to? |
|
Storage locations | Were are the different types of geoid model files stored? | See table below for more info. |
QGFVOM VS BIN | What is the advantage of one format over the other? | See table below for more info. |
More info on storage locations
Source | Type | Format | File location | Additional info |
|---|---|---|---|---|
QPS Installers | Geoid Models | bin | C:\Program Files (x86)\Common Files\QPS\GeodeticResources\Geoid Before Qinsy 9.6.0: | All (pre-defined) Geoid BIN files installed by Qinsy using the separate Geodetic resources installer: Release Notes |
Created by user | Geoid models | bin | C:\Users\Public\Public Documents\QPS\Shared\Geo\Geoid | Geoid BIN files (Lat/Long and E/N), created from a Sounding Grid exported as Geoid Model |
Vertical Offset Models | qgfvom | Project folder\Geoid | Vertical Offset Models (VOM) in *.qgfvom format as created in the Survey Manager. Previously: River Line Model and VORF models in PRO format. |
More info on QGFVOM VS BIN
QGFVOM | BIN | |
|---|---|---|
Used in all QPS software |
|
|
Use for large areas |
|
|
Irregularly spaced points |
|
|
Regularly spaced points |
|
|
Datum (ellipsoid) aware |
|
|

.png?inst-v=f09f7d9b-d0cb-46d8-bf89-3c88f944a734)
.png?inst-v=f09f7d9b-d0cb-46d8-bf89-3c88f944a734)
