Skip to main content
Skip table of contents

Qimera Patch Test

How to Start

  • Patch Test Tool option from Tools menu of Main Menu bar. Ensure the lines you would like to include in the patch test are highlighted in the Project Sources tab. 

What it Does

The Qimera patch test tool allows for calibration of the angular offsets of either the multibeam or motion sensor system as well as the time latency of the position system.  

General Description

Patch test operations are done using the prioritized position and motion system.  If you wish to establish angular offsets or position latency for secondary systems, you must re-prioritize these as the primary sensor for the patch test Raw Sonar Files using the Processing Settings dialog and then run the patch test session again.  This will not overwrite the offsets established for the original primary sensors.

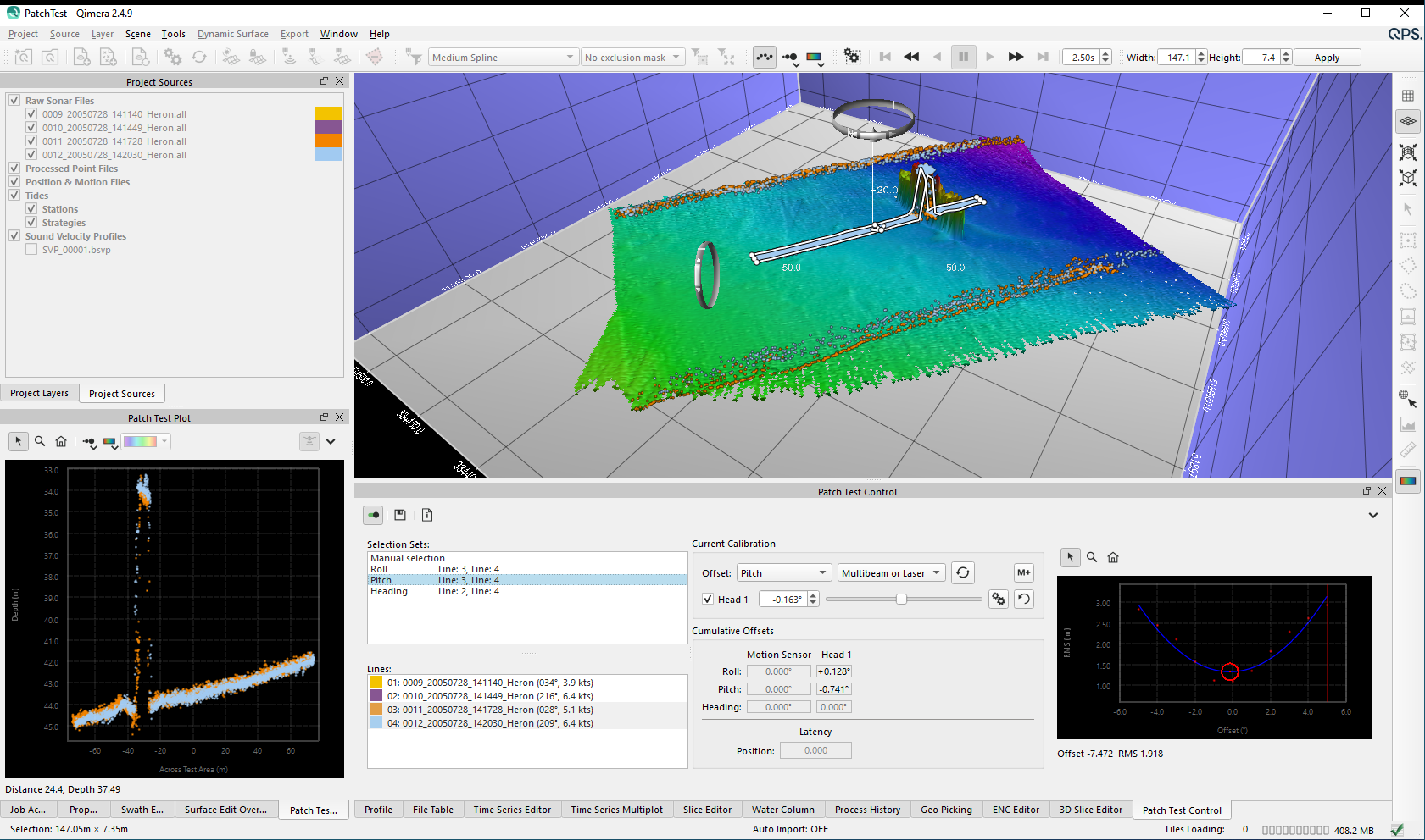
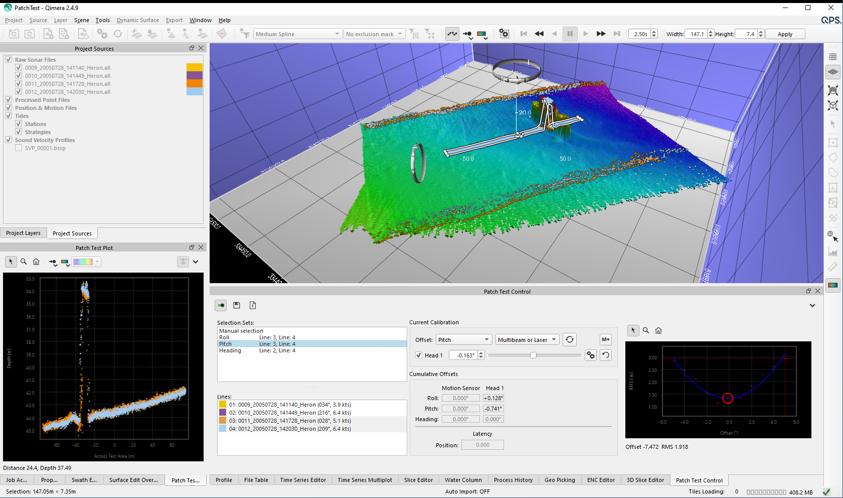
Patch Test Main Application Window

The patch test tool is meant to work in conjunction with the Qimera 4D Scene in the main Qimera application window. This is where the user selects appropriate spatial subsets of data to examine for the purposes of calibration.  The process begins by selecting 2 or more Raw Sonar Files from the Qimera Project Sources Dock and then accessing Patch Test under the Tools menu.  The Patch Test tool will automatically choose the first two lines of the set and then draws a Dynamic Selection box in the Qimera 4D Scene centered on the average location of the two lines.  Most of the functionality of Qimera is locked down when running the Patch Test tool so it is advisable to set view preferences prior to running the tool; for example, setting the color map to Copper to better highlight the color coding of footprint locations or survey lines in the scene.  Note that some users like to investigate offsets with just a single file. While this is possible to do as of Qimera 1.4, it is largely nonsensical in terms of a typical patch test procedure.  In Qimera version 2.1, the patch test controls are now integrated into the main application.  This allows use of the patch test and the scene to be more seamless.  The user can also float the Plot or Control window allowing for a more customized experience.  When the patch test is off, the control docks are automatically hidden to reduce clutter. 

Patch Selection Area

The selection area for the plot test is automatically configured on startup.  It will also automatically change when you select one of the precomputed Selection Sets.  It behaves just like the standard Rectangular Selection so you can use the handles to move or modify the shape.  You can also use one of the movement shortcut keys (W, S, A, D) to move the selection to a new location.  You can also use the Selection Dimensions Toolbar to more specifically control the size of the patch selection.  The Selection Movement Toolbar is also available to move the selection but only the forward/back buttons are enabled.

Patch Test Plot Window

This window displays the view of the soundings in the area selected for the current patch test.  The selected area in the scene has an arrow that depicts the "view direction" of the soundings.  These are then projected onto the plotting grid.  As you move the Control Window sliders, the soundings are automatically refracted and their new position appears in the Plot Window.  This window behaves like all the other plotting windows with Qimera.  For more information on navigation within a plotting window, see the page on Qimera Plotting Grids.

Toolbar

The toolbar at the top of the window controls the view of the sounding plot. 

  Explore Mode

This is the primary exploration mode of the tool.  As you move your cursor over the plot, the label in the lower left of the window will update to show the current value.  Also, a tracking ball will follow the location in time along the currently selected track in the 4D View.

  Zoom Mode

When in zoom mode, simply click and drag an area of the plot to zoom into.  Or simply single click a location to zoom in a bit on it.  Alt-click a location to zoom out a bit.  Or hit the Home button to return to the full extents of the data.  At any time, you can Shift-Click to drag the plot to a new location.  This is especially useful when you are zoomed in.  You can always undo an edit using the Undo button.  Once you are satisfied with your edits, you must press the Save button.

  Reset Zoom

If you have zoomed into an area of the plot, this button will zoom out to the extents of the currently viewed attribute.  The other attributes time axis will also match.

 Plot Size

Clicking this button will incrementally change the size of the points and lines in your plot areas.  If you click and hold the button, it will display a menu where you can select point sizes between Small and XX-Large.

 Color By

This button group changes the "color by" options of the soundings in the plot.  Certain options will enable the color map button that allows selection or editing of color maps or the selection of a solid color.

Dock Options Menu

The view options allow you to configure what you see and how you see it in the sounding plot:

Apply Multibeam Offsets to Both TX and RX

This is an advanced option that will force the multibeam system patch test offsets to be applied to both the transmitter and receiver. This only affects multibeam systems whose transmitter and receiver are at different locations (for example, deep water multibeam systems). This option is auto-detected and checked for systems with the transmitter and receiver at the same location.

If this box is unchecked, and you decide not to apply the offsets to both the transmitter and receiver, Qimera will apply the multibeam offsets as follows:

Tx

Rx

Roll

(tick)

Pitch

(tick)

Heading

(tick)

Once this setting is set, you cannot change it unless you re-launch the Patch Test Tool.

Auto Zoom

When enabled, automatically resets zoom to the data extents when performing patch test operations that change the soundings in the plot.

Show Grid Lines

Show/Hide the grid lines in your plot grids.

Show Soundings

This sub-menu allows you to change the visibility of rejected, filtered, normal, additional, interpolated or user picked soundings.  Any changes to these options will be persisted for the next time you perform a patch test.

Save Patch Plot to Image

Saves the patch test plot area to an image file (JPEG or PNG).

Save RMS Plot to Image

Saves the RMS plot area to an image file (JPEG or PNG).

Patch Test Control Window

  1. Selection Sets:  Qimera will attempt to build a list of all possible reasonable combination of line pairings for any particular patch test calibration parameter.  For example, a good candidate pair for a roll offset determination would be a pair of lines that run in opposite directions (reciprocal heading) and roughly the same speed over roughly the same patch of seafloor.  All possible pairings are examined for all possible offset types (roll, pitch, heading and positioning latency) and those that meet predefined criteria are listed in the Selection Sets list.  You can then choose any pairing from this list; three things will then happen:

    1. The Lines list selection will be updated to use the two candidate lines.

    2. The offset type will update in the Offset combo box in the Current Calibration area (4).  The slider bar will be set to 0.0 and the RMS plot will reset.

    3. The Qimera 4D Scene spatial selection box will be updated to the center position of the two lines with a size and orientation that is appropriate for the type of offset being solved.  For example, solving for a roll offset requires a long thin box whose long axis is oriented orthogonal to the vessel track lines.  Qimera does not take the seafloor topography into account so the user must position the spatial selection box appropriately over a suitable target area.  The Dynamic Selection box can be rotated, re-positioned and re-sized via mouse action on the box.  Mouse roll-over hint icons will indicate which actions are possible based on the location of the mouse cursor in or on the box.

  2. Lines: If the set of calibration lines provides reasonable auto-pairing selection sets, you will rarely have to use the Lines dialog.  In the event that the auto-pairing failed, you can still select lines in manual mode (this will be the only item in the Selection Sets list available) by selecting lines in the Lines list.  One or more lines can be selected.  Additionally, if you choose one of the auto-paired Selection Sets items, you can still add/remove lines from the selection using the Lines list window.

  3. Current Calibration: Once lines are selected, you can adjust the calibration parameter of interest.  As you adjust a parameter of interest using the slider bar, the Sounding Plot and the RMS Plot will both update.  The slider bar is adjusted until the soundings from all of the selected lines report consistent results.  Alternately, the auto-solve function can be run.  Once a suitable result is achieved, the value is added to the Cumulative Offsets (5).  This tool is explained in more detail below in the next section.

  4. Cumulative Offsets: The patch test tool can be used in an iterative manner, for example the roll, pitch and heading offsets can be roughly determined in a first pass and then improved in a second pass.  With this type of workflow, it is important to allow for the accumulation of offsets through the process.  As you determine offsets and then incrementally improve them, the total of all offsets are shown in this section of the tool.

  5. RMS Plot: This is a plot of the root-mean-square (RMS) difference between two temporary terrain models derived from the the two currently selected lines (one terrain model for each line, stored only in memory).  It will update when running the auto-solve function and also when manually adjusting the slider and spin box widgets in the Current Calibration widget set.  This plot is explained in more detail below in the next section.

Toolbar

The toolbar at the top of the window controls .

 On/Off

This button works the same as the Qimera Tools→Patch Test menu option.  It will turn the patch test widgets on or off.

 Save

This button will bring up the Save Dialog detailed below.

 Show Detail

This button will show the Patch Test Detail dialog detailed below.

Dock Options Menu
Save

Same behavior as the button on the toolbar.

Clear All Offsets

This will clear all calibration steps.  You will be asked to verify this decision as you will lose all of your work.

Patch Test Window - Current Calibration

The image below highlights the controls and the numbered list below the image explains how each is used.

  1. Offset type combo box: The type of offset being resolved is chosen from this combo box.  The choices are roll, pitch, heading and latency.

  2. System selection combo box: The angular offsets as resolved by a patch test can either be attributed to either the multibeam or the motion sensor.  This combo box allows you to choose which system you would like to assign the offsets to.  In some cases, you may have multibeam sonar offsets that were accurately measured by a marine surveyor and you may want to resolve the unknown angular offsets of the motion sensor.  In other cases, the motion sensor is well aligned and you may want to assign the patch test results to the multibeam heads.

  3. Auto solve: This launches the auto-solve routine.  This is described in more detail in the RMS Plot section below.

  4. Add calibration: Once you are satisfied with the calibration, the value can be added to the cumulative offsets, these are shown in the Cumulative Offsets section.

  1. Application: this toggles whether or not this calibration value is enabled or disabled.  This is useful for quickly examining before/after scenarios, particularly for screen shots documenting your calibration.

  2. Sensor label: this indicates the name of the sensor you are calibrating.

  3. Offset adjustment spin box: You can enter the offset in the spin box or adjust it using the adjustment arrows that are part of the spin box controller.

  4. Offset adjustment slider bar: You can adjust the offset using this slider bar.  Holding down the shift key decreases the sensitivity to mouse movement so that small adjustments can be made to fine tune an offset.

  5.    Range edit: Adjust the minimum and maximum range of the slider bar.  The default is to limit this to +/-5 degrees.

  6.   Reset zero: Resets the current offset value to zero.  The cumulative offset achieved at this point retains its current value.

Patch Test Window - RMS Plot

Your eye is amazingly adept at subjectively assessing the quality of the chosen calibration offset by looking at the Sounding Plot alone.  It is often desirable, however, to have a quantitative assessment of the quality of the chosen calibration value relative to the entire range of possible calibration values.  The RMS plot allows you to assess the quality of the calibration in a quantitative way by computing the RMS between two temporary terrain models, one for each of the two currently selected survey lines.  This value is computed every time a manual adjustment is made to the Offset Adjustment spinbox and/or slider bar, or when triggering the auto-solve function.  The temporary terrain models, which are stored only in memory, are built for the area associated with the spatial selection box.  The resolution of the temporary terrain models is determined automatically based on the sounding density in the selected area.

The RMS plot, shown below, has a few graphical components that warrant more explanation. The RMS plot also has a small toolbar at the top that allows for basic view control of the graph with a zoom out button, explore button and zoom button that function in the same manner as they do in the Sounding Plot. The numbered list below provides information about the plot and widget items shown in the RMS plot.

  1. RMS value for a particular offset, plotted as red dots, either from the auto-solve or from manual adjustments to the Offset adjustment spinbox and/or slider bar widgets. The number and spacing of plotted points depends on whether they are derived from manual adjustments or from the auto-solve function:

    1. The auto-solve function will compute the RMS values over the range of values associated with the Current Calibration slider bar widget limits (which is adjusted by the Range Edit button). The range is split into ten intervals. A large range in the slider bar widget will necessarilly have a large step size in the auto-solve. Decreasing the range of the slider bar widget will decrease the step size taken during the auto-solve.

    2. Manual adjustment of the slider bar or spinbox widgets in the Current Calibration will dynamically fill in the RMS plot with more points. The update rate of the plot will depend on the speed of your computer and its ability to keep up with your adjustments. This allows you to fill in the gaps between the steps taken by the auto-solve algorithm. Recall that holding down the shift key decreases the sensitivity to mouse movement so that small adjustments can be made to fine tune an offset.

  2. Parabolic fit to the RMS values computed during the auto-solve, as determined via the method of Least Squares. All auto-solve actions attempt to fit a parabola, regardless of the shape traced out by the RMS points.

  3. Minimum point on the parabola fit to the auto-solve results. The x-value in the graph associated with the parabola minimum is the result from the auto-solve. If the parabola fit is very poor, then the auto-solve does not provide the minimum point as a solution and a warning dialog is shown to indicate that perhaps another set of lines or another spatial selection might yield a better result.

  4. Text display of the offset and RMS associated with the mouse position in the graph, this updates with mouse motion over the plot.

Patch Test Save Dialog

When you click the save button, the Patch Test Save Dialog will appear.  This dialog allows you considerable control over exactly what you will be saving, and how it will be applied.

Apply Calibration Results

Check this option to apply the calibration results to the files in your project.  Clicking in the right hand list allows you to perform a standard multi-selection.  Qimera stores the total offsets in the patch test results, i.e. the value prior to the patch test with the patch test offset applied.  For example, if your initial roll offset was 0.1 deg and your patch test evaluation came up with an additional 0.05 deg, the patch test result file will store the sum of these, i.e. 0.15 deg.  When a patch test session file is applied to an existing vessel configuration, the offsets overwrite the values in the vessel configuration to avoid the pitfalls of accidental double application in the case where the offsets are added.  For files that are imported at a later stage, you must apply the patch test configuration to the newly imported files as discussed in the Qimera Vessel Editor documentation.

There is an additional option in this dialog that is enabled for Qinsy users who work with Qinsy .db files.  You can choose to save the patch test results back to a Template.db file to enable quick turnaround to get straight back to mapping.  Qimera will isolate the directories in which the raw .db files came from and will search the directories for template.db files.  It will also find a common template.db file in the Common Files folder, if this is configured in Qinsy.  These will appear in the "Template" table as additional options to check for update.  They will be checked by default.  During update, Qimera will examine the MBE systems in the template.db file and will only write out the patch test offsets for the systems that match those that were in the raw .db files that were provided to the Patch Test tool. This prevents writing offsets to another template file which may have a different MBE system in it.  Qimera will also list common shared Template files in the Template table so that these can be updated at the same time.

Save Vessel Configuration File

Check this option to save a .patchtest file to disk.  This is useful as it can later be imported into another project created by the same vessel.  Use the Vessel Editor to import a previously saved configuration file.

Save Report PDF

This option will save a PDF report of the patch test.  You can also provide the following customized components of your PDF report:

  • Title

  • Summary

  • Contact Information

  • Company Logo

The custom components will appear on the top of the first page of the report.

Save XML

This option will save an XML version of the patch test calibration steps.

Save HTML

This option will save an HTML version of the patch test report.  It will be saved to the same folder as defined by the PDF report.  If you select this option, it will automatically select the Save Images option.  Saving an HTML version will allow users to customize the report further with the user of an HTML editor.

Save Images

This option saves the images used in the report to the folder defined by the PDF report.  Each calibration step has 4 images:  Area, Before Calibration, After Calibration and RMS plot.

Patch Testing Multi-Head Systems

If you are patch testing a multi-headed system, you can evaluate the offsets in the same patch test session.  View control buttons will be displayed on the right side of the toolbar that lets you toggle the visibility of each of the heads in the sounding plot.

In multi-head mode, the layout of the Current Calibration and Cumulative Offsets areas will change slightly to accommodate the other heads, as shown below.  If you are working with a dual-head multibeam sonar, you will also get the Lock/Unlock button described below.  This button will not appear for other multi-head systems.

 A second set of control widgets will appear in the Current Calibration that allows for separate control of the 2nd head.  A second set of cumulative offsets will also be shown in the Cumulative Offsets area.  A lock button also appears in the Current Calibration that allows the slider values to lock relative to each other such that you can establish common offsets shared by both heads, e.g. if the MRU is misaligned, both heads will appear to share a common roll offset but they will also have a residual offset relative to each other.

  Lock/Unlock

Both heads can be adjusted independently.  With the lock button pressed, adjusting the offset from the first head will also adjust the offset of the second head, however, the relative offset between the two heads will be maintained during this operation.

Return to: Qimera Interface

Return to: Specialized Tools

JavaScript errors detected

Please note, these errors can depend on your browser setup.

If this problem persists, please contact our support.