Skip to main content
Skip table of contents

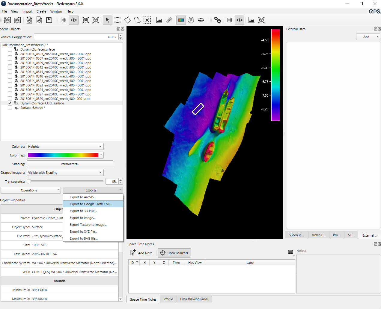
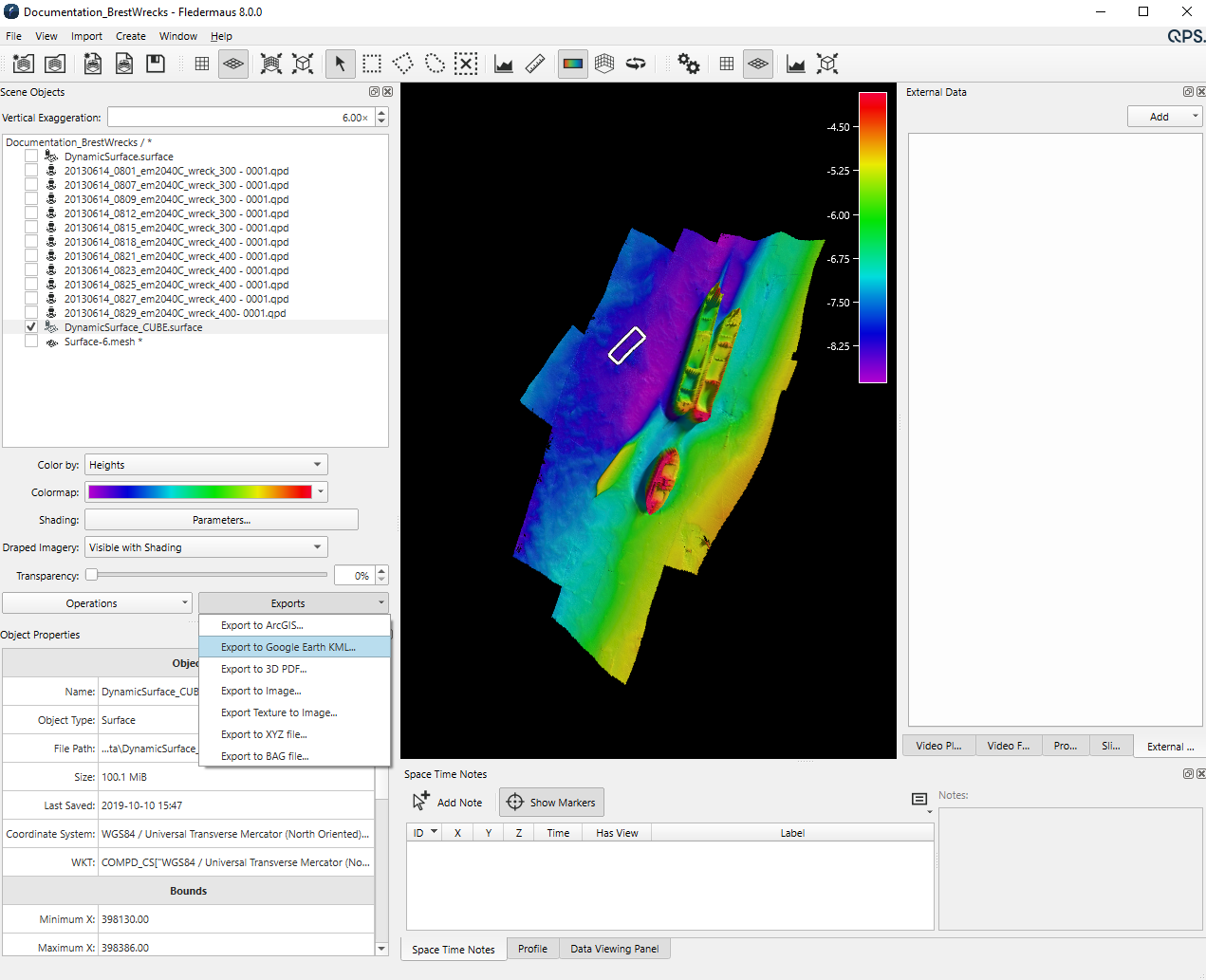
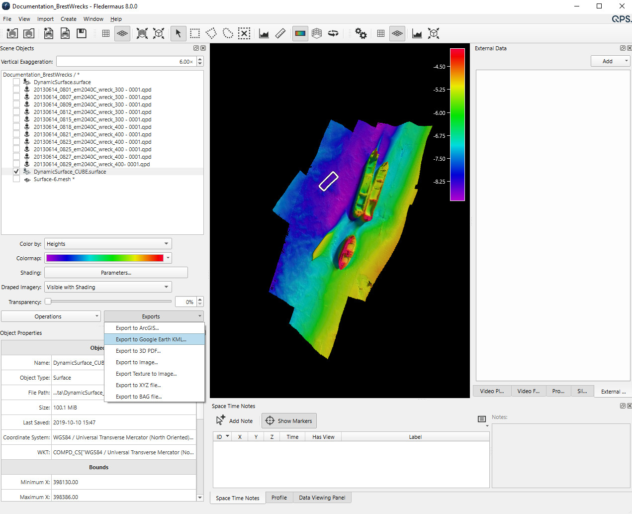
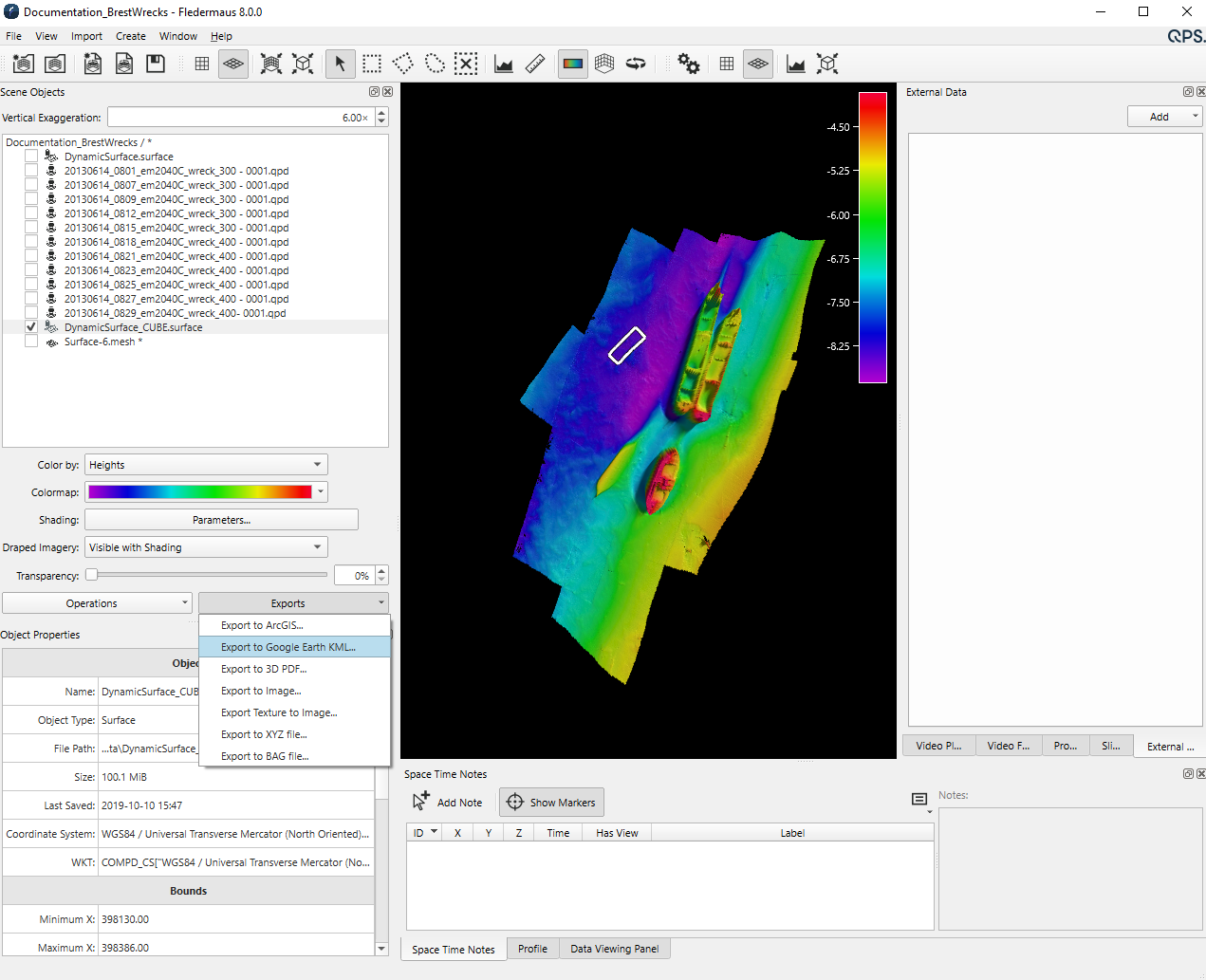
Fledermaus Export to Google Earth KML Dialog

Export to Google Earth KML Dialog


How to Start


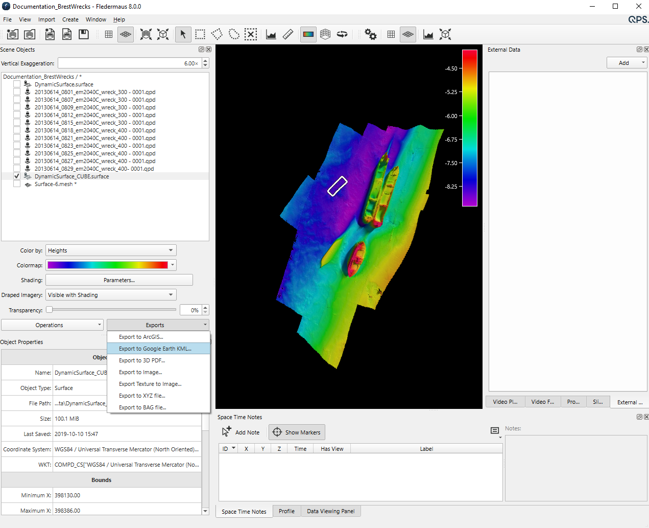
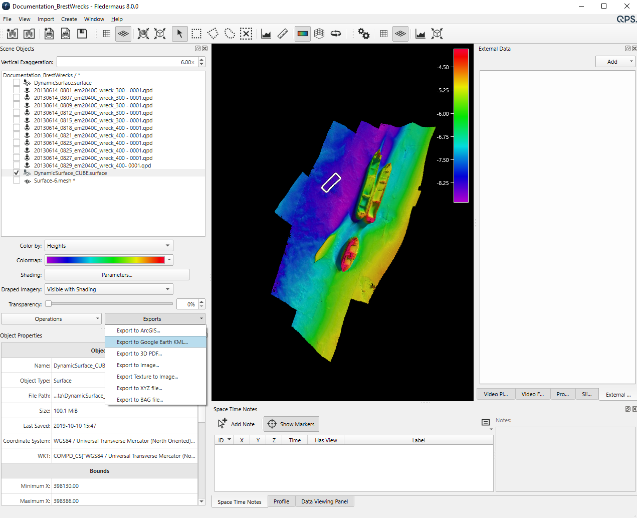
Export to Google KML Dialog from Export Menu

What it Does

This dialog will export the selected surface to a Google Earth comparable KML or KMZ file.

General Description

Exporting to KML can be configured with the following options. 

Output Directory

The Output Directory indicates the path to the directory where the file will be saved. This path can be modified using the Browse button.

Base Name

The Base Name text field contains the filename that will be used when saving the file.

Image Tile Size (Pixels)

Selecting an Image Tile Size from the Combo Box will limit KML files to the selected tile/pixel size. Additional files will be created to ensure the entire surface is exported.

If No Tiling is selected a single KML will be exported. 

Flatten

When 'Flatten' is unchecked all KML exports are created with Altitude Mode 'clampToSeaFloor'. This mode ignores any altitude values and drapes the feature on the bottom of any major body of water. If the feature is located away from a body of water the feature will be clamped to the ground level instead. 

Checking the 'Flatten' button export the KML with no Altitude Mode resulting in a flat image.

Link To Original Data (Optional)

Including a link in this text field will add the KML link tag in the exported file.

Local Disk Files

Creates the file on the local disk with the 2 following options: 

1. Compress into a KMZ file

Compresses the KML files into a single KMZ file. This will not delete the original KML files.

2. Startup Google Earth

Selecting this option will attempt to launch the Google Earth Application if it is installed on the local PC with the exported file. 


Web-ready files

Files can be uploaded to a server after creation. 

URL

The URL of the server the files will be uploaded to.


JavaScript errors detected

Please note, these errors can depend on your browser setup.

If this problem persists, please contact our support.